Еще раз про любовь к хорошему звуку или снова о «звучащем железе»
В последнее время в нашем журнале появилось довольно много информации о всяких «звуковых» проблемах, терминах, характеристиках… Значит, читателям это действительно нужно (или нет?…). В частности, из полученных отзывов стало ясно, что многие читатели хотели бы видеть не общие, а именно «конкретные» рекомендации по сборке усилителей, изготовлению колонок…
Многие скажут, что для этого есть журнал «Радио» или другие издания вроде него, но в них чаще всего описаны или слишком простые, или слишком сложные вещи (примечание – это субъективное мнение автора…). А компьютерщикам чаще всего просто лень разбираться в навороченных схемах, и вступает в действие правило «да мне проще купить…».
Только вот не всегда покупка радует своим качеством или надежностью. Значит, снова приходит пора браться за паяльник (или обещать пиво соседу за изготовление описанного здесь усилителя…). Ну что, «вперед и с песней»..?
HI-FI, но не из валенок
В одном из писем встретилась просьба привести схему простого регулятора громкости и тембра, но такую, чтобы там не было сдвоенных переменных резисторов. Не секрет, что их качество и долговечность «оставляют желать…», если не сказать по-простому. Например, в дорогих колонках встречаются регуляторы баланса, тонкомпенсация (настоящая, а не с помощью пары деталей). Завидуете?
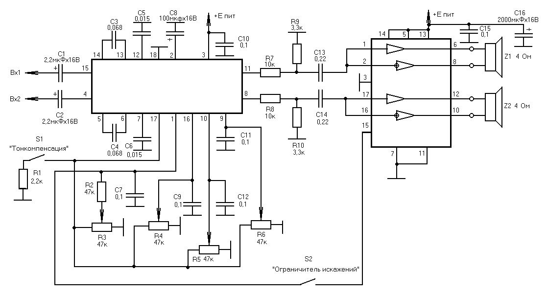
Решение проблемы есть, причем придумали его довольно давно, и сейчас нужную микросхему можно достать практически везде (или попросить кого-нибудь, чтобы привезли, в конце концов). Подобных микросхем уже множество, и заинтересовавшиеся читатели могут поискать что-то подобное самостоятельно. А вот и схема усилителя, вникайте.

В данном случае все регулировки выполняет микросхема TDA1524A. «Обвязочных» деталей немного, и схема ее включения в общем-то несложная, а между тем это стереофонический электронный регулятор громкости, тембра НЧ и ВЧ, а также стереобаланса. К тому же она умеет «тонкомпенсировать» звук.
Благодаря усилиям разработчиков, все частотнозависимые функции выполняют всего четыре внешних конденсатора. При регулировке отсутствуют «шорохи» и «щелчки», хорошо знакомые многим меломанам, потому что регулировочные резисторы включены не в «сигнальных» цепях, а в цепях формирования управляющих напряжений.
Сглаживающие конденсаторы обеспечивают плавное изменение этих напряжений даже при использовании «бэушных» резисторов. Отсутствует и проблема рассогласования параметров «спаренных» резисторов – фирма Philips гарантирует, что рассогласование между каналами будет не более 2,5 дб (реально оно не более 0,5 дб) – ведь регулировка выполняется одним и тем же постоянным напряжением.
Включение и отключение тонкомпенсации выполняется переключателем S1. Питанию допускается «гулять» в пределах от 7,5 до 16,5 Вольт. Диапазон регулирования громкости (коэффициента передачи) – от –80 до +21,5 дб.
Фирма Philips приводит довольно большие значения коэффициента гармоник (не более 0,3%), но те, кто его замерял, говорят, что реально он не так велик. Кроме того, применение делителей напряжения на выходе позволяет лучше использовать динамический диапазон TDA1524A и примерно на 10 дб снизить относительный уровень шумов.
Для особо искушенных читателей — таблица. Если они действительно знатоки — сами поймут, про что там речь.
|
Частота, Гц
|
Глубина регулировки тембра, дб
|
|
|
завал
|
подьем
|
|
|
20
|
-25,1
|
+18,8
|
|
100
|
-11,7
|
+11,0
|
|
10 000
|
-12,1
|
+12,3
|
|
20 000
|
-16,9
|
+17,1
|
А еще — микросхема имеет внутренний стабилизатор напряжения питания с коэффициентом подавления пульсаций 50 дб. С выхода регулирующей микросхемы сигнал поступает на вход усилителя мощности – микросхемы TDA1555Q.
Ну, а это – отдельная песня! Подключать TDA1555Q — одно удовольствие. Требуется всего два конденсатора на входе. При этом внутри микросхемы содержится четыре 11-ваттных усилителя с выходным током до 4 А, два из которых инвертирующие, и два других — неинвертирующие. Коэффициенты усиления всех усилителей заданы одинаковыми и равными 10 (20 дб), режимы всех каскадов также устанавливаются только внутренними элементами.
Благодаря этому простым соединением входов инвертирующих и неинвертирующих усилителей получается пара мостовых усилителей, нагрузку к которым даже при однополярном питании можно подключать напрямую — сразу к выходам микросхемы, без громоздких и дорогих разделительных электролитических конденсаторов. Еще «плюсы» такого включения – выходная мощность 22 Ватта на канал на нагрузке 4 Ома при питании схемы от 12 Вольт, а также существенное уменьшение уровня четных гармоник.
Еще внутри микросхемы спрятаны другие мелкие достоинства – встроенная защита выходов по току и от статического электричества, защита от перегрева, от переполюсовки питающих напряжений, возможность превода в дежурный режим (для этого вывод 14 отключается от шины питания и вешается в «воздухе»), внутренний стабилизатор напряжения с коэффициентом подавления пульсаций не менее 48 дб… Вам мало?
При напряжении питания 15 Вольт мощность на нагрузке 4 Ома — около 15 Ватт при относительном уровне гармоник не более 0,1%. Если напряжение питания повысить до 18 Вольт, то в нагрузку 4 Ома будет «уходить» мощность уже около 23 Ватт (при таком же коэффициенте гармоник).
Еще одна особенность данной микросхемы — встроенный детектор нелинейных искажений. Этот детектор выполняет функцию сравнения входного сигнала с соответственным образом смасштабированным выходным. Если между ними есть разница 2–3%, то на выходе детектора начинает протекать ток. Если соединить выход детектора искажений с входом электронного регулятора громкости (это делается замыканием переключателя), получится система автоматического ограничения искажений, которая автоматически уменьшит уровень усиления регулятора громкости, если выходной сигнал усилителя мощности будет отличаться от входного (например, в случае неконтролируемого или резкого повышения уровня сигнала до порога ограничения TDA1555Q, по-простому – в случае перегрузки усилителя).
Разница в количестве искажений в режимах «мягкого» и «обычного» ограничения может достигать 10 раз! Такой режим в профессиональной аппаратуре называется «SOFT CLIPPING», при этом звучание «твердотельных» усилителей практически неотличимо от ламповых. Естественно, что такой усилитель может работать не только с компьютером, но и с другими «источниками звука».
От чего питается усилитель звука?
Для питания такого усилителя необходим достаточно мощный выпрямитель. Схема — самая простая: трансформатор, диодный мост и электролитический конденсатор большой емкости. Стабилизировать его выходное напряжение специальной схемой не нужно. По этому поводу в письмах были вопросы и даже обвинения в недостаточной компетентности. Чтобы прояснить ситуацию, приводится отрывок из технического описания другой микросхемы мощного УНЧ, но сути дела это не меняет:
…A regulated supplay is not usually used for the power output stages because of its dimenshioning must be done taking into account the power to supplay in the signal picks. They only a small percentage of total music signal with consequently large overdimenshioning of the circiut.
Even if with regulated supply higher output power can be obtaned (Vs is constant in all working conditions), the additional cost and power dissipation do not usually justify its use. Using non-regulated supplies, there are fewer designe restriction. In fact, when signal peaks are present, the capasitor filter acts as a flywheel supplying the requred energy.
In average conditions, the continuous power supply is lower. The music power/continuous power ratio is greater in this case than for the case of regulated supplied, with space saving and cost redusing.
Короче говоря, стабилизатор напряжения тут нужен, как рыбе зонтик. Лишь бы емкость конденсатора в фильтре была побольше. У автора статьи установлен конденсатор емкостью в 10 000 мкФ — его вполне хватает. Обратите внимание, что диоды в выпрямителе тоже дожны быть мощными — иначе их будет «выбивать» бросками тока при включении усилителя в сеть. Если они выдерживают ток не менее 5 Ампер — то вполне подойдут.
Немаловажная деталь — силовой трансформатор. Для многих подобрать его – трудная задача. Вот несколько условий, которые должны выполняться:
- если по размерам он что-то вроде среднего мужского кулака, то по габаритной мощности он, скорее всего, подходит;
- если все его вторичные обмотки намотаны проводом, толщина которого миллиметр или больше — должен подойти;
- переменное напряжение на вторичной обмотке/обмотках около 10-12 Вольт — подходит.
Главное, чтобы он не грелся на «холостом ходу» (т.е. когда к выходу трансформатора или выпрямителя ничего не подключено. В противном случае — что-то здесь не так…)
В любом случае, пригодность трансформатора нужно оценивать при подключенной нагрузке. (Например, автор делает это так — включает музыку погромче, когда соседей нет дома, и примерно через 15-20 минут контролирует температуру трансформатора.) Для описанного усилителя напряжение питания (на выходных конденсаторах выпрямителя) должно быть в пределах 15-18 Вольт, тогда он вас не разочарует.
Учтите, что максимально допустимое напряжение для усилителя мощности как раз 18 Вольт, а регулятор громкости и тембра питается от напряжения не более 16,5 Вольт. Поэтому, если не хочется возиться с дополнительным стабилизатором для TDA1524A, выходное напряжение выпрямителя сделайте 15 Вольт.
Ну что, заинтересовались?
«Говорилка»
В одном из писем в редакцию прозвучала просьба поконретнее рассказать об изготовлении корпусов для колонок, материалах для этого и т.д. и т.п. Хотя материалов на данную тему хватает, попробуем все-таки найти то, что будет интересно многим.
Например, наиболее оптимальная форма корпуса — шар. Только вот изготовить его дома весьма проблематично для абсолютного большинства читателей. Ладно, пусть у нас будет обычный «ящик».
Корпуса АС с фазоинверторами требуют тщательного расчета и настройки. Попробуем обойтись «закрытым ящиком».
Наиболее доступным и подходящим материалом для изготовления корпусов акустических систем в домашних условиях являются древесно-стружечные плиты (ДСП или MDF) толщиной не менее 16 мм. «Прекрасным материалом для корпусов стационарных АС является мрамор» – это не прикол, а реальность, но для нас звучит как фантастика.
Короче, с материалом определились. Остаются тонкости — как потом оценить качество изготовления своего «деревянного динамика» по отсутствию призвуков. Придется вспомнить прочитанное ранее.
Способы борьбы с вибрациями корпуса описаны в статье про модернизацию колонок. Кроме того, стенки АС изнутри можно оклеить достаточно жестким пористым пенопластом толщиной 6–12 мм. Если туда наклеивать что-то вроде рыхлого синтепона, то толщина слоя должна быть 20–30 мм. На практике представление о величине затухания корпуса дают звонкость и длительность звучания после того, как по корпусу ударяют суставом пальца. Короткий и глухой звук говорит о хорошем демпфировании.
Теперь о собственно излучателе. Многополосные системы — хороши, конечно… но опять же, нужны расчеты элементов фильтров, знание параметров (точных!) динамиков, затем настройка фильтров… Поставим в колонку всего один широкополосный динамик 10ГДШ-1 (10ГД36К). Он предназначен для применения в однополосных акустических системах, которые проще и дешевле многополосных и имеют меньшие фазовые искажения из-за отсутствия разделительных фильтров.
Головка 10ГДШ-1 одна способна воспроизвести практически весь звуковой диапазон частот. Это достигается тем, что в конструкции использован особый подвес из гибкого пенополиуретана и жесткий диффузор с криволинейной образующей для области НЧ, а для области ВЧ — второй диффузор.
В типовых малогабаритных АС 15АС-223 и им подобных с внутренним объемом около 14 литров не реализуются возможности 10ГДШ-1 в области низких частот. Если есть желание, можно поискать ящики от АС «Симфония» с объемом около 60 литров, внутренними размерами 710х325х260 мм. Внутри не должно быть никаких перегородок и резонаторов. В принципе, чтобы изготовить такой ящик из ДСП самому, достаточно иметь небольшие столярные навыки. Головка на передней панели размещается согласно рисунку. Готовый ящик заполняется распушенной ватой в количестве 0,6-1 кг. Заполнять его более чем на 60% нецелесообразно.

И вот что должно получиться в результате трудов:
- Рабочий диапазон частот: 31,5 – 20 000 Гц
- Уровень характеристической чувствительности: 90 дбV-Вт
- Номинальное электрическое сопротивление: 4 Ома
- Предельная шумовая (паспортная) мощность: 10 Вт
- Максимальный уровень звукового давления на расстоянии 1 м: 100 дб.
Необходимо помнить, что выходная мощность вышеописанного усилителя звука превышает предельную мощность данной колонки, поэтому контролируйте уровень сигнала! Или подключайте к усилителю другие колонки, более мощные.
Если вы все-таки решитесь изготовить описанные штуковины, они будут покруче многих фирменных, а стоимость материалов вас точно не разорит.
Собирайте и слушайте!
Основой для данного усилителя послужила конструкция Н. Сухова, разработчика многих схем усилителей, например, «УМЗЧ высокой верности».
Источник: ua9lak.qrz.ru